下载app免费领取会员

广州市“新城建”试点第三批优秀案例公布
“新城建”试点深化示范应用以来,广州市始终锚定城市高质量发展目标,紧扣新型城市基础设施建设核心任务,持续深化改革创新、强化科技赋能,推动“新城建”与城市治理、产业升级、民生改善深度融合,各项工作取得阶段性成效,涌现出一批兼具创新性、实用性与示范性的标杆项目。
为进一步总结推广“新城建”实践中的先进经验,放大试点示范效应,加速新质生产力培育,广州市在全市范围内组织开展第三批“新城建”优秀案例征集遴选工作。活动得到各相关单位积极响应,经过申报推荐、资格审核、专家评审、联席会议审定等多轮严格筛选,最终精选出25个第三批“新城建”优秀案例。
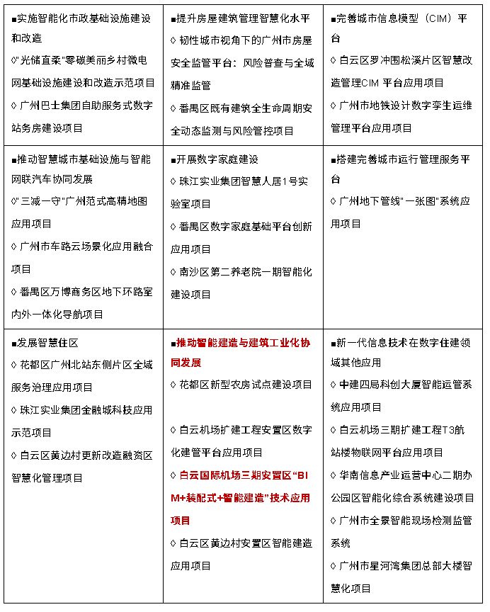
本次公布的优秀案例覆盖领域更趋多元,涵盖智能化市政基础设施建设和改造、智慧城市基础设施与智能网联汽车协同发展、智慧住区等领域,呈现出政策响应精准、技术赋能创新、场景落地扎实、示范价值突出的鲜明特点。这些案例集中展现了各单位在“新城建”项目推进中的创新思路、务实举措与实践成效,充分释放了数据要素的融合价值,为行业发展提供了可复制、可推广、可落地的经验模式。
下一步,广州市将以第三批优秀案例公布为契机,持续搭建经验交流平台,引导各地区、各相关单位主动学习借鉴先进做法,拓展‘新城建’理念与技术的应用广度与深度。同时,进一步完善支撑体系、强化政策保障、激发市场活力,鼓励更多主体参与“新城建”创新实践,以点带面推动全市新型城市基础设施建设提质增效,把广州打造成为全国‘新城建’示范标杆,为城市高质量发展注入更强动力。

本文版权归腿腿教学网及原创作者所有,未经授权,谢绝转载。
上一篇:[db:标题]
下一篇:[db:标题]
推荐专题